Emócie verzus presvedčenia
Autor: Raasti | 06. september 2025 Slovenská verzia
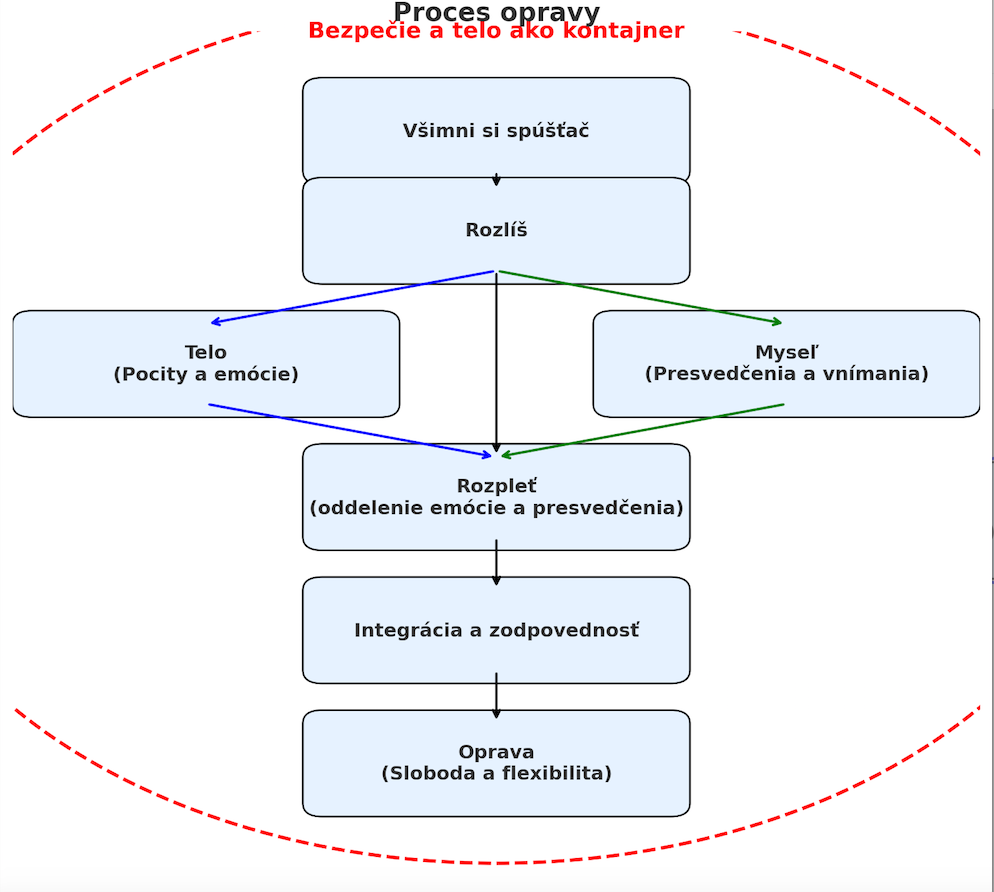
Proces odkrývania emócií a presvedčení
Pocity alebo interpretácie?
Predstav si, že niekto povie: „Cítim sa uväznený.“ Je to emócia, alebo presvedčenie? Na prvý pohľad sa môže zdať, že ide o pocit, no v skutočnosti je to interpretácia. Skutočná emócia, ktorá sa skrýva pod týmto výrokom, môže byť strach, smútok, hnev či hanba.
Až keď sa človek zastaví a zameria sa na svoje telo „Kde cítim ten strach? Aký má tvar? Ako sa prejavuje?“ tu začína sa proces uvoľňovania. Tento prístup nám pomáha oddeliť emócie od presvedčení a otvára cestu k hlbšiemu sebapochopeniu.

Emócia verzus presvedčenie
Emócia je čistý telesný zážitok. Môže sa prejavovať ako teplo, napätie, uvoľnenie, búšenie srdca, hnev, radosť či smútok. Je to niečo, čo cítime priamo v tele, bez pridanej interpretácie.
Presvedčenie je význam, ktorý emócii prisúdime. Napríklad: „Nie som dosť dobrý,“ „Nie som dôležitý,“ alebo „Nikto ma nemá rád.“ Tieto myšlienky nie sú emócie, ale príbehy, ktoré si o sebe rozprávame.
Keď emóciu a presvedčenie zmiešame, vzniká utrpenie. Ak cítim hanbu a poviem si: „To znamená, že nie som dosť dobrý,“ hanba sa stáva nielen pocitom, ale aj posilneným presvedčením. Tento cyklus sa opakuje a my cítime emóciu, interpretujeme ju ako dôkaz svojej nedostatočnosti, a tým ju ešte viac upevňujeme.
Môže sa zdať, že keď sa emócia spojí s pozitívnym presvedčením, je to vždy dobré. Napríklad keď cítim radosť a poviem si: „Som šťastný, lebo ma druhí prijímajú“ alebo „Som dosť dobrý, lebo sa mi darí.“ Na prvý pohľad sa zdá, že takéto spojenie emócie a významu posilňuje pozitívny stav. V skutočnosti však môže byť zdrojom nového utrpenia.
Dôvodom je pripútanosť. Ak je moja radosť podmienená tým, že ma niekto pochváli alebo že dosahujem výsledky, okamžite vzniká strach: „Čo ak o to prídem?“ Emócia, ktorá by sama osebe mohla prísť a odísť ako vlna, sa zmení na stav závislý od vonkajších okolností. A keď sa tieto okolnosti zmenia, keď pochvala nepríde alebo výsledky nie sú také, aké by som chcel, radosť sa rýchlo premení na smútok, hnev či sklamanie.
Aj pozitívne presvedčenia teda vytvárajú podmienky. „Som milovaný, keď sa ku mne správajú pekne.“ alebo „Mám hodnotu, keď sa mi darí.“ Takéto podmienky zužujú priestor pre slobodu. Ak sa zmení vonkajšia situácia, zmení sa aj môj vnútorný stav.
Skutočná voľnosť prichádza až vtedy, keď dokážeme cítiť emóciu priamo bez toho, aby sme ju spájali s príbehom o sebe. Vtedy sa radosť stáva prejavom vnútornej slobody, a nepotrebuje oporu v presvedčení, aby mohla existovať.
„Miluj človeka bez toho, aby si ho vlastnil. Nechaj druhému úplnú slobodu a si slobodný aj ty. Len v slobode rastie tvoja duša.“
— Osho
Rieka a hrádza
Emócia je ako rieka, ktorá prirodzene prúdi. Voda prichádza, odchádza, mení svoj tvar a silu. Ak necháme rieku tiecť, sama si nájde cestu a po chvíli sa upokojí.
Presvedčenie je ako hrádza, ktorú do tejto rieky postavíme. Ak je hrádza negatívna, voda sa začne hromadiť a tlačiť, až vznikne povodeň. Ak je hrádza pozitívna, na chvíľu vytvorí jazero, ktoré pôsobí krásne a bezpečne. Ale aj vtedy sme uväznení, pretože voda už prestala voľne prúdiť. Vždy je tam riziko, že keď hrádza praskne alebo sa podmienky zmenia, prinesie to bolesť a chaos.
Sloboda nastáva vtedy, keď dovolíme rieke voľne tiecť. Emócia prichádza a odchádza. A príbeh je oddelený.

Ako prerušiť cyklus?
Vrátiť sa k telu. Keď si všímame to, kde a ako sa emócia v tele prejavuje napríklad, ako sa hanba cíti v srdci alebo v bruchu tak vytvárame priestor na jej uvoľnenie. Tým, že sa vyhneme automatickému prisudzovaniu významu, dávame emócii šancu plynúť a transformovať sa.
Pôvod obviňovania
Presvedčenia ako „nie som dôležitý“ nás robia zraniteľnými voči odmietnutiu. Malý signál, napríklad neodpovedaná správa, môže spustiť reakciu: „On ma ignoruje. Ona ma odmietla. Oni ma neprijímajú.“ V takej chvíli si myslíme, že naše pocity sú reakciou na správanie druhých. V skutočnosti však často reagujeme na staré presvedčenie, ktoré v nás drieme, možno už od detstva.
Takto vzniká obviňovanie. Namiesto uvedomenia, že sa aktivovalo naše vnútorné presvedčenie, prenášame zodpovednosť na druhých. Obviňujeme ich, že nás odmietajú alebo ignorujú, hoci pravda môže byť úplne iná.
Cesta k uvedomeniu
Proces odkrývania emócií a presvedčení je v podstate procesom opravy. Učíme sa rozpoznať spúšťače a kedy nás niečo v prítomnosti vracia k starým pocitom. Učíme sa vnímať telo a to čo sa deje práve teraz, kde cítime napätie, tlak či iné pocity. A napokon sa učíme spýtať: „Je moje presvedčenie naozaj pravdivé, alebo je to len ozvena starej spomienky?“
Staré spomienky a presvedčenia sú uložené v našom nervovom systéme a tele. Keď si ich začneme pozorne všímať, môžu sa začať uvoľňovať.
„Kým neurobíme nevedomé vedomým, bude riadiť náš život a budeme to volať osud.“
— C. G. Jung
Od koregulácie k sebaregulácii
Keď máme pri sebe niekoho, kto je schopný byť empatický a pokojne prítomný, vzniká koregulácia. V takej chvíli cítime, že nie sme sami so svojimi náročnými emóciami. Postupne sa učíme zvládať tieto stavy aj sami a to je potom sebaregulácia.
Kľúčom k tomuto procesu je Relaxnúť sa v očakávaní rýchlej zmeny, nechať emócie Športovo plynúť bez toho, aby sme im okamžite dávali význam a byť s nimi prítomní. Emócie sú prechodné, prídu, odídu a ak im dovolíme byť, často sa prirodzene uvoľnia v správnom čase.
Emócie a presvedčenia
Proces oddeľovania emócií a presvedčení má nielen terapeutický, ale aj vedecký základ. Neuroveda ukazuje, že rôzne časti mozgu sú zodpovedné za emócie a iné časti za presvedčenia či interpretácie. Keď sa tieto dve oblasti spoja, vzniká začarovaný kruh utrpenia. Keď ich však dokážeme od seba oddeliť, otvára sa priestor na uvoľnenie a zmenu.
Aj keď vedci a terapeuti často popisujú jednotlivé systémy mozgu oddelene, v realite fungujú spolu. Sú ako nástroje v orchestri. Každý má svoju úlohu, no výsledok je vždy spoločná hudba. Amygdala môže spustiť strach, ale bez prefrontálnej kôry by sme nevedeli strach pomenovať a porozumieť mu. Hypotalamus riadi autonómne reakcie tela, no insula nám dáva možnosť tieto reakcie vedome cítiť. Predná cingulárna kôra spája emócie s pozornosťou a rozhodovaním, no sama osebe by nefungovala, keby nebola v prepojení s ostatnými centrami.
Aj keď ich rozlišujeme, aby sme im lepšie porozumeli, v skutočnosti pracujú ako jeden celok, v ktorom sa telo a myseľ stále ovplyvňujú.

Emócie sú ukotvené hlboko v mozgu a v tele. Amygdala spúšťa rýchle reakcie strachu a hnevu. Hypotalamus riadi autonómny nervový systém a tak cez neho prežívame potenie, búšenie srdca či napätie svalov. Insula sprostredkuje vedomie tela a vďaka nej vieme precítiť tlkot srdca alebo napätie v žalúdku. Predná cingulárna kôra spája emócie s našou pozornosťou a rozhodovaním. Aj preto má otázka „Kde v tele to cítiš?“ taký hlboký význam, lebo priamo aktivuje tieto oblasti a vedie nás späť k základu prežívania.
Presvedčenia vznikajú vyššie, v kôrových oblastiach mozgu, ktoré emóciám pripisujú význam. Predná cingulárna kôra spája naše emócie s pozornosťou a rozhodovaním. Zohráva úlohu pri spracovaní bolesti, v regulácii emócií a aj v empatii. Insula nám umožňuje uvedomovať si vnútorné telesné pocity, ako je tlkot srdca či napätie v žalúdku, a tým prepája telo s vedomím. Amygdala zas spúšťa rýchle reakcie strachu a hnevu a hypotalamus cez autonómny nervový systém riadi telesné prejavy týchto emócií.
Dôležité je aj temporoparietálne spojenie, ktoré súvisí s našou schopnosťou predstavovať si, čo si o nás myslia druhí. Ovplyvňuje, ako si vykladáme ich správanie a ako sa cítime v sociálnych vzťahoch. Práve tu sa rodí vnútorný hlas, ktorý hovorí: „Nie som dosť dobrý,“ „Nesmiem urobiť chybu,“ alebo „Odmietajú ma.“
Keď sa tieto dve vrstvy zmiešajú, dostávame sa do problémov. Predstavme si, že niekto cíti hanbu. To je čistý telesný zážitok, emócia. Ale mozog k nej okamžite pridá význam: „Hanba znamená, že nie som dosť dobrý.“ A tým sa spustí reťazová reakcia. Presvedčenie posilňuje emóciu, emócia posilňuje presvedčenie a vzniká nekonečný cyklus, ktorý sa môže opakovať celé roky.
Cesta von spočíva v oddelení. Ak zostaneme pri emócii v tele, posilňujeme oblasti ako insula a cingulárna kôra, ktoré nám pomáhajú cítiť a vedome vnímať. Ak skúmame presvedčenia, aktivujeme prefrontálnu kôru a tým posilňujeme schopnosť spochybňovať významy, ktoré sme si o sebe vytvorili. Keď tieto dve línie rozplietame paralelne, vzniká neuroplasticita kde sa mozog učí nové spojenia a my získavame väčšiu slobodu v reakciách.
To, čo bolo predtým iba starým detským vzorcom, sa začína uvoľňovať. Už nie je potrebné reagovať útekom, hnevom alebo vyhýbaním sa. Postupne v nás rastie flexibilita a schopnosť reagovať novými spôsobmi.
Telo a myseľ pritom stále spolupracujú, no fungujú v odlišných dráhach. Telo cíti. Myseľ vytvára významy. Ak ich dokážeme oddeliť, môžeme cítiť emócie bez toho, aby sme sa s nimi stotožňovali, a môžeme skúmať presvedčenia bez toho, aby nás ovládali. Práve tu vzniká priestor na opravu a možnosť slobody, uvoľnenia a väčšej flexibility v našom živote.
HPA os predstavuje most medzi mozgom a telom. Hypotalamus v mozgu zaregistruje ohrozenie a vyšle signál hypofýze. Tá následne aktivuje nadobličky, ktoré uvoľnia stresové hormóny, najmä kortizol. Vďaka tomu sa telo pripraví na reakciu: zrýchli sa srdcový tep, napnú sa svaly a my sa dostaneme do stavu pohotovosti.
Ak je však táto os aktivovaná príliš často alebo príliš dlho, vzniká chronický stres. Vtedy sa emócie ľahko spájajú s presvedčeniami a utrpenie sa prehlbuje.
Dôležitú úlohu tu zohráva aj mikrobiom.
Črevné baktérie produkujú látky, ktoré ovplyvňujú nervový systém a reguláciu stresu. Ak je mikrobiom v rovnováhe, HPA os sa dokáže po stresovej reakcii upokojiť. Ak je však črevné prostredie narušené, stresová reakcia pretrváva dlhšie a emócie sú intenzívnejšie.
Preto sa dnes hovorí o črevo-mozog-osi (HPA hypotalamus – hypofýza – nadobličky) ako o treťom dôležitom prvku v procese regulácie.Ukazuje, že naša schopnosť zvládať emócie a presvedčenia nie je iba otázkou psychiky, ale aj toho, čo sa deje v tele a dokonca v našich črevách.
Telo ako brána k slobode
Proces odkrývania emócií a presvedčení nás učí rozlíšiť, čo cíti naše telo, od toho, čo si myslíme o sebe. Keď sa príliš stotožníme s presvedčeniami, vzniká utrpenie a sklon obviňovať druhých. Keď však zostaneme pri čistom telesnom prežívaní, otvárame priestor na uvoľnenie, transformáciu a vnútornú slobodu.
Telo hovorí pravdu. Ak mu načúvame, môže sa stať bránou k hlbokej premene a autentickému sebaprijatiu.
Ako dospelí si často nevedome tvoríme svet pre svoje vnútorné dieťa. Preto je také dôležité zastaviť sa a položiť si otázku:Zdieľaj na Facebook Zdieľaj na LinkedIn Pozri na Instagram
„Je to skutočne tak, ako mi hovorí moja myseľ, alebo je to len stará spomienka, ktorá sa ozýva?“